EN
网站首页
关于我们
公司简介
企业文化
组织机构
资质荣誉
宣传视频
新闻资讯
行业动态
公司新闻
项目招标
业务展示
项目投资
市政公路
房屋建筑
化工产品
工程案例
资料下载
人才招聘
在线留言
联系我们
网站首页
关于我们
公司简介
企业文化
组织机构
资质荣誉
宣传视频
新闻资讯
行业动态
公司新闻
项目招标
业务展示
项目投资
市政公路
房屋建筑
化工产品
工程案例
资料下载
人才招聘
在线留言
联系我们
行业动态
|
公司新闻
|
项目招标
热门
暂无信息
推荐
暂无信息
当前位置:
网站首页
>>
新闻资讯
>>
项目招标
项目招标
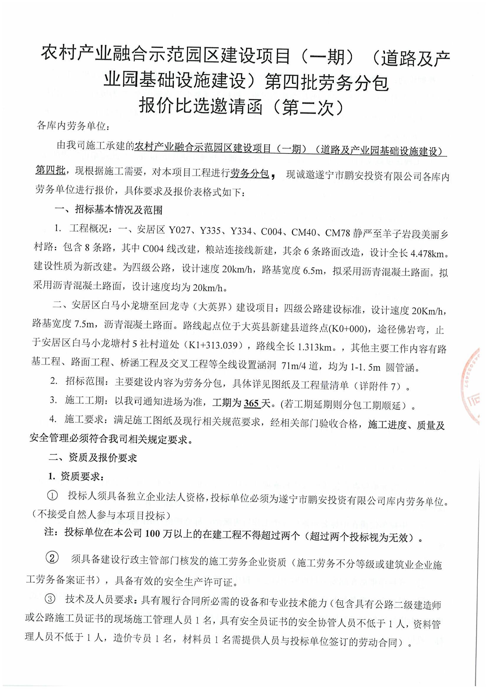
农村产业融合示范园区建设项目(一期)(道路及产业园基础设施建设)第四批劳务分包 报价比选邀请函(第二次)
产业园第四批劳务比选函 (第二次).docx产业园四批劳务清单.xls
12-10
遂宁市安居区遂安横山片区污水处理设施及配套基础设施建设项目劳务分包报价比选邀请函
横山片区污水处理劳务招标比选函.docx遂宁市安居区遂安横山片区污水处理设施及配套基础设施建设项目.xlsx
12-04
遂宁市安居区梧桐路片区城市污水管网整治及附属设施提升项目/遂宁市安居区城南旧城片区城市排水防涝整治建设项目灯杆采购报价中选公示
12-02
农村产业融合示范园区建设项目(一期)(道路及产业园基础设施建设)第四批劳务分包 报价比选邀请函
产业园第四批劳务比选函.docx遂宁市安居区农村产业融合示范园区建设项目(一期)(道路及产业园基础设施建设)第四批劳务挂网清单.xls
11-29
遂宁市安居区梧桐路片区城市污水管网整治及附属设施提升项目/遂宁市安居区城南旧城片区城市排水防涝整治建设项目灯杆比选邀请函
遂宁市安居区梧桐路片区城市污水管网整治及附属设施提升项目/遂宁市安居区城南旧城片区城市排水防涝整治建设项目灯杆比选邀请函.docx
11-28
遂宁市安居区冷链物流中心及配套设施建设项目暖通工程专业分包中选公示
11-26
关于遂宁市安居区建筑垃圾资源化利用中心建设项目-4#楼项目劳务分包投标单位提供虚假资料的处罚公告
11-26
遂安快捷通道(安居段)建设工程环境影响评价报告书报批前公示
11-26
遂宁市安居区梧桐路片区城市污水管网整治及附属设施提升项目/遂宁市安居区城南旧城片区城市排水防涝整治建设项目级配及水稳工程专业分包报价中选公示
11-25
遂宁市安居区梧桐路片区城市污水管网整治及附属设施提升项目/遂宁市安居区城南旧城片区城市排水防涝整治建设项目人行道及车行道级配碎石垫层专业分包报价中选公示
11-25
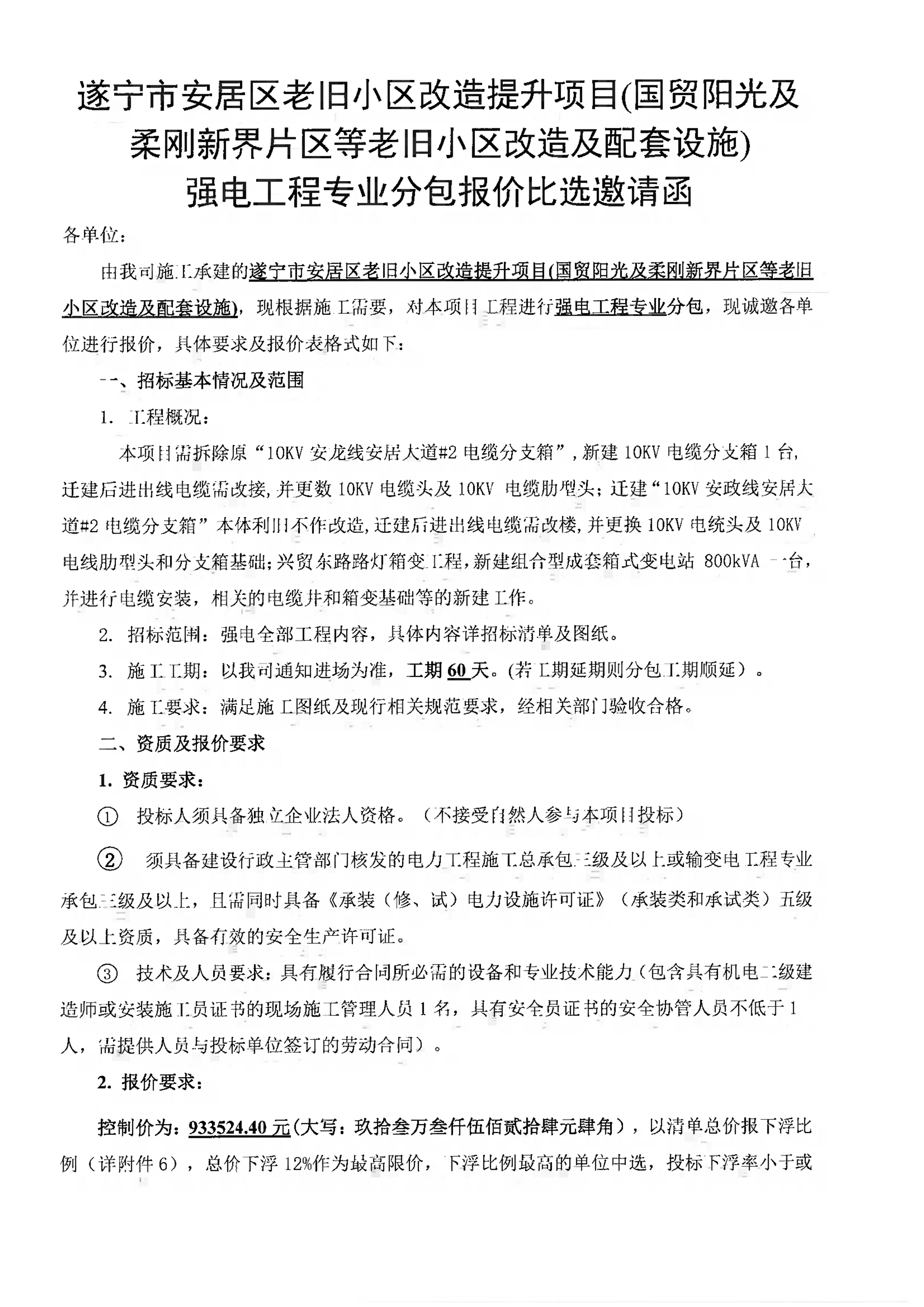
遂宁市安居区老旧小区改造提升项目(国贸阳光及柔刚新界片区等老旧小区改造及配套设施)强电工程专业分包报价
11-21
遂宁市鹏安投资有限公司关于遂宁市安居区老旧小区改造提升项目(国贸阳光及柔刚新界片区等老旧小区改造及配套设施)-(强电工程)专业分包中标单位的公告
11-21
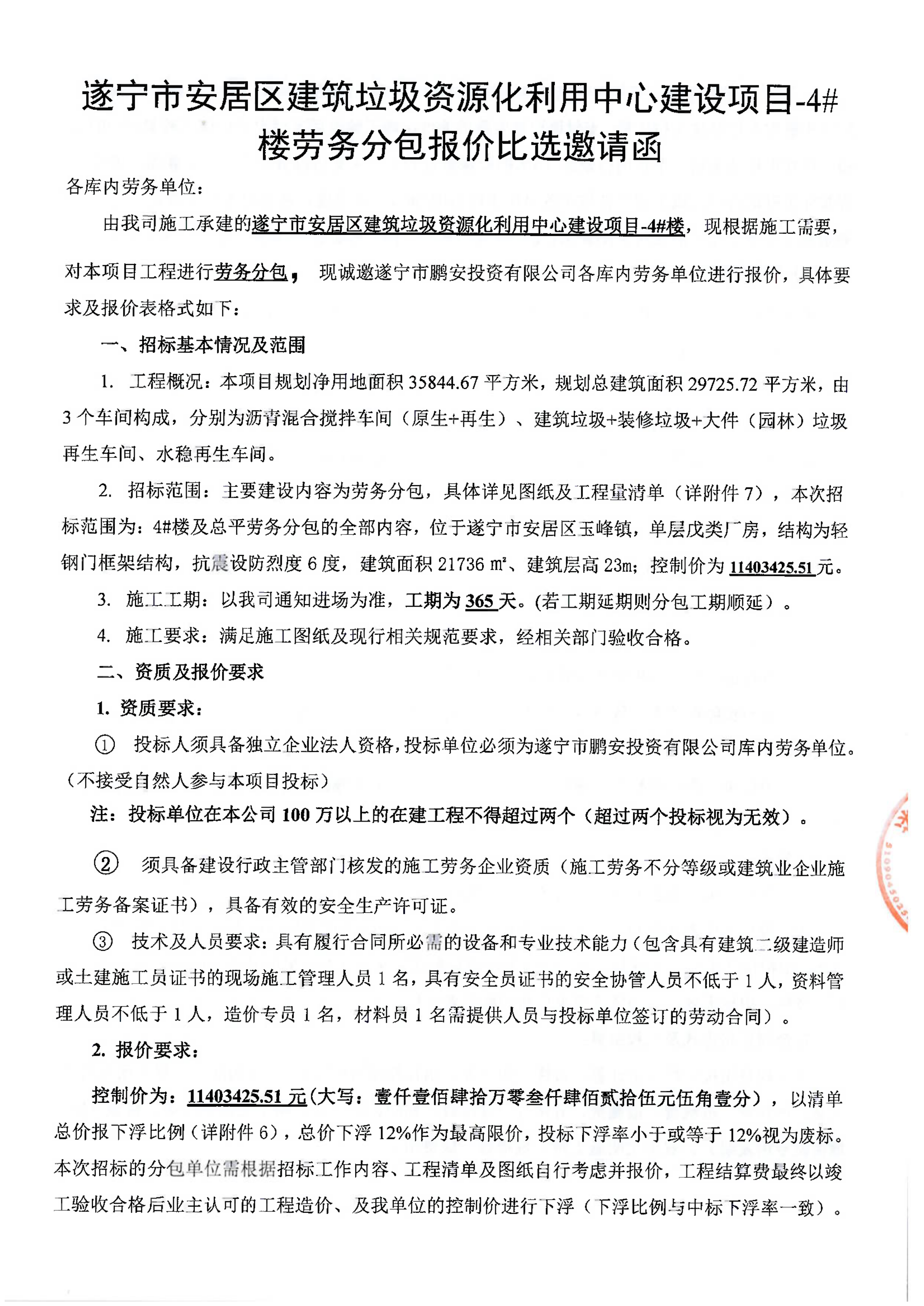
遂宁市安居区建筑垃圾资源化利用中心建设项目-4#楼劳务分包报价中选公示
11-21
遂宁市安居区梧桐路片区城市污水管网整治及附属设施提升项目/遂宁市安居区城南旧城片区城市排水防涝整治建设项目人行道及车行道级配碎石垫层专业分包报价比选邀请函
报价单.docx招标清单.xlsx
11-20
遂宁市安居区梧桐路片区城市污水管网整治及附属设施提升项目/遂宁市安居区城南旧城片区城市排水防涝整治建设项目级配及水稳工程 专业分包报价比选邀请函
报价单.docx招标清单.xlsx
11-20
遂宁市安居区国家储备林项目(一期)(二标段)(营造林建设项目)栽树专业分包(第三次)报价中选公示
11-19
遂宁市安居区老旧小区改造提升项目(国贸阳光及柔刚新界片区等老旧小区改造及配套设施) 强电工程专业分包报价比选邀请函
报价单.docx招标清单.xlsx
11-16
遂宁市安居区冷链物流中心及配套设施建设项目门窗工程专业分包报价比选邀请函(第三次)
报价单.docx招标清单.xlsx
11-16
遂宁市安居区建筑垃圾资源化利用中心建设项目-4# 楼劳务分包报价比选邀请函
报价单.docx招标清单.xlsx
11-15
遂宁市安居区冷链物流中心及配套设施建设项目屋面及防水工程专业分包(第三次)中选公示
11-11
共
349
条 2/18 页
首页
上一页
1
2
3
4
5
6
7
8
9
10
下10页
下一页
尾页
联系我们
公司2014年成立以来至2022年4月为遂宁市锦程工业发展有限公司子公司,2022年4月在集团公司统筹领导下,完成改制成为遂宁耀安建设工程集团有限公司二级公司。
电话:0825-8660202
邮件:87984219@qq.com
地址:遂宁市安居区黄林路190号(凤凰半岛三期)一层商铺
导航
新闻资讯
业务展示
工程案例
联系我们
关注我
关注微信公众号
官网扫码
遂宁市鹏安投资有限公司
版权所有
网站备案号:蜀ICP备2023020517号-1
川公网安备51090402000053号
技术支持:
友点软件
首页
拨号
业务
联系