EN
网站首页
关于我们
公司简介
企业文化
组织机构
资质荣誉
宣传视频
新闻资讯
行业动态
公司新闻
项目招标
业务展示
项目投资
市政公路
房屋建筑
化工产品
工程案例
资料下载
人才招聘
在线留言
联系我们
网站首页
关于我们
公司简介
企业文化
组织机构
资质荣誉
宣传视频
新闻资讯
行业动态
公司新闻
项目招标
业务展示
项目投资
市政公路
房屋建筑
化工产品
工程案例
资料下载
人才招聘
在线留言
联系我们
行业动态
|
公司新闻
|
项目招标
热门
暂无信息
推荐
暂无信息
当前位置:
网站首页
>>
新闻资讯
>>
项目招标
项目招标
遂宁市安居区聚贤镇城乡建设用地增减挂钩项目商混、砂浆采购报价中选公示
07-17
遂宁市安居区老城区城市停车场建设项目(二标段)非开挖修复工程中选公示
07-16
遂宁市安居区冷链物流中心及配套设施建设项目消防工程报价比选邀请函(第二次)
报价单.docx招标清单.xlsx
07-16
四川省遂宁市安居职业高级中学校实训基地建设项目(老校区改造)房屋结构加固工程专业分包报价比选邀请函
报价单.docx招标清单.xlsx
07-16
遂宁市安居区聚贤镇城乡建设用地增减挂钩项目 劳务工程报价比选邀请函(第二次)
报价单.docx招标清单.xlsx
07-15
遂宁市安居区聚贤镇城乡建设用地增减挂钩项目 商混、砂浆采购报价比选邀请函
报价单.docx
07-14
遂宁市安居区老城区城市停车场建设项目(二标段)非开挖修复工程报价比选邀请函
报价单.docx招标清单.xlsx
07-11
遂宁市安居区冷链物流中心及配套设施建设项目消防工程报价比选邀请函
报价单.docx招标清单.xlsx
07-11
遂宁市安居区聚贤镇城乡建设用地增减挂钩项目劳务工程-补遗公告
调整后清单.xlsx
07-10
遂宁市安居区聚贤镇城乡建设用地增减挂钩项目劳务工程报价比选邀请函
报价单.docx招标清单.xlsx
07-09
遂宁市安居区国家储备林项目(一期)(二标段)(营造林建设项目)砍伐劳务工程(1标段)中选公示
07-09
遂宁市安居区国家储备林项目(一期)(二标段)(营造林建设项目)砍伐劳务工程(3标段)中标通知书
07-09
遂宁市安居区国家储备林项目(一期)(二标段)(营造林建设项目)砍伐劳务工程(2标段)中选公示
07-09
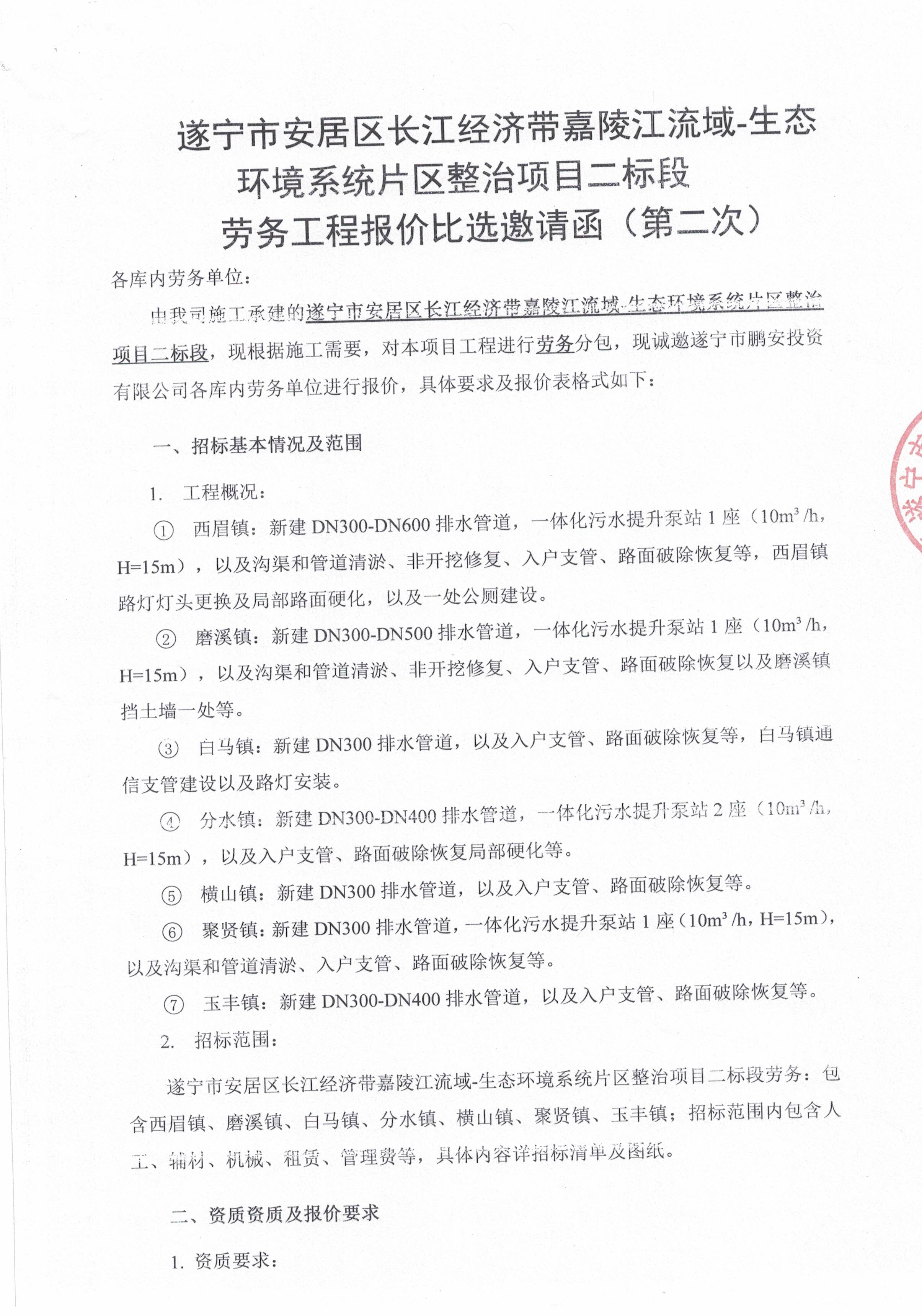
遂宁市安居区长江经济带嘉陵江流域-生态环境系统片区整治项目二标段 劳务工程报价比选邀请函(第二次)
报价表.docx招标清单.xlsx
07-07
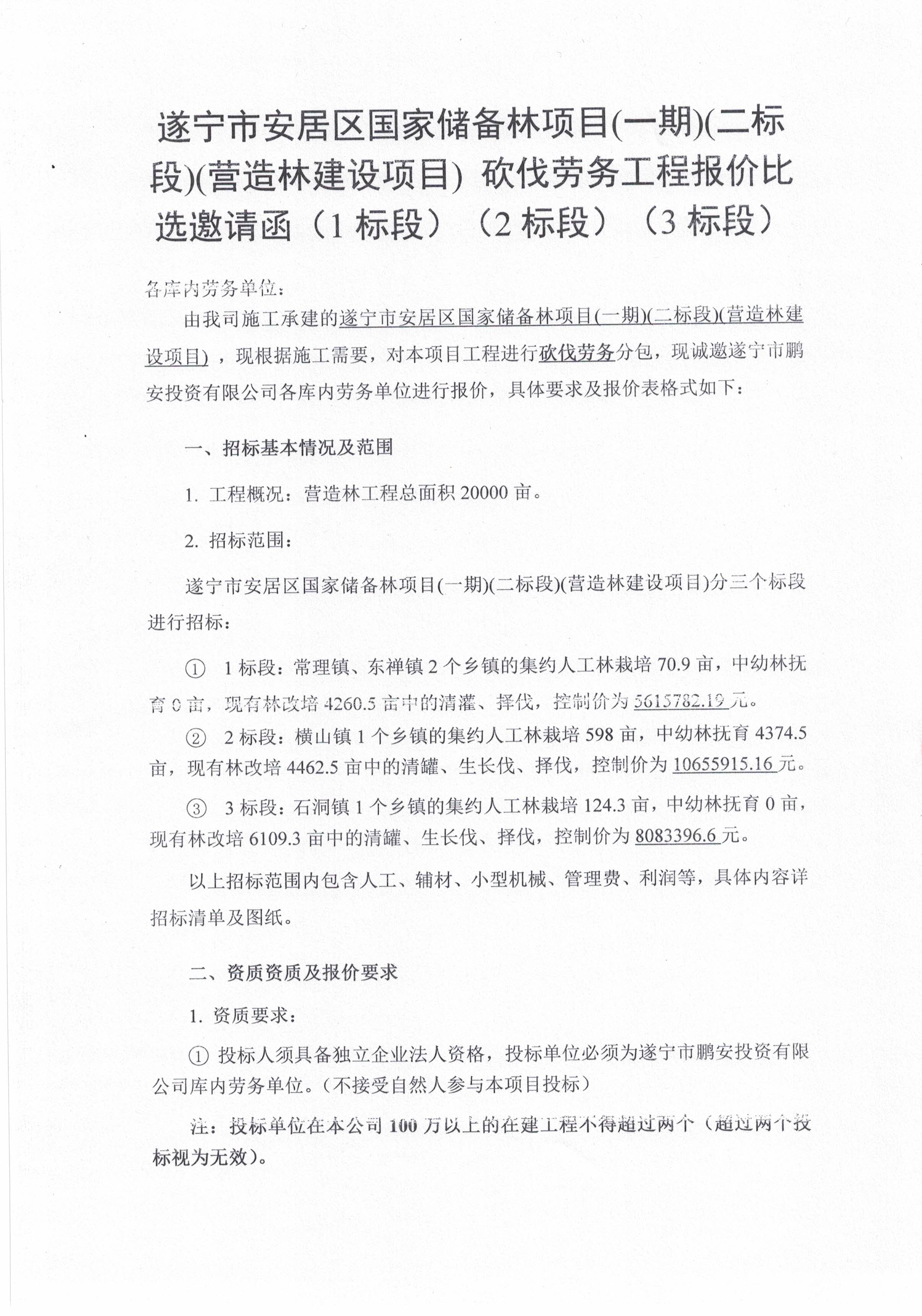
遂宁市安居区国家储备林项目(一期)(二标段)(营造林建设项目) 砍伐劳务工程报价比选邀请函(1标段)(2标段)(3标段)
报价表.docx招标清单1.xlsx招标清单2.xlsx招标清单3.xlsx
07-05
遂宁市安居区生活垃圾分类和处理设施提标改造项目(一期)劳务工程(2标段)报价比选邀请函(第二次)
报价单.docx招标清单.xlsx
07-04
遂宁市安居区长江经济带嘉陵江流域-生态环境系统片区整治项目二标段劳务工程报价比选邀请函
报价单.docx招标清单.xlsx
07-04
遂宁市安居区农村产业融合示范园区建设项目(一期)(道路及产业园基础设施建设)第二批碎石采购报价中选公示
06-19
遂宁市安居区农村产业融合示范园区建设项目(一期)(道路及产业园基础设施建设)第一批/遂宁市安居区农村产业融合示范园区建设项目(期)(道路及产业园基础设施建设)第二批水稳工程报价中选公示
06-17
遂宁市安居区农村产业融合示范园区建设项目(一期)(道路及产业园基础设施建设)第一批/遂宁市安居区农村产业融合示范园区建设项目(一期)(道路及产业园基础设施建设)第二批油面工程报价中选公示
06-17
共
349
条 7/18 页
首页
上一页
1
2
3
4
5
6
7
8
9
10
下10页
下一页
尾页
联系我们
公司2014年成立以来至2022年4月为遂宁市锦程工业发展有限公司子公司,2022年4月在集团公司统筹领导下,完成改制成为遂宁耀安建设工程集团有限公司二级公司。
电话:0825-8660202
邮件:87984219@qq.com
地址:遂宁市安居区黄林路190号(凤凰半岛三期)一层商铺
导航
新闻资讯
业务展示
工程案例
联系我们
关注我
关注微信公众号
官网扫码
遂宁市鹏安投资有限公司
版权所有
网站备案号:蜀ICP备2023020517号-1
川公网安备51090402000053号
技术支持:
友点软件
首页
拨号
业务
联系