EN
网站首页
关于我们
公司简介
企业文化
组织机构
资质荣誉
宣传视频
新闻资讯
行业动态
公司新闻
项目招标
业务展示
项目投资
市政公路
房屋建筑
化工产品
工程案例
资料下载
人才招聘
在线留言
联系我们
网站首页
关于我们
公司简介
企业文化
组织机构
资质荣誉
宣传视频
新闻资讯
行业动态
公司新闻
项目招标
业务展示
项目投资
市政公路
房屋建筑
化工产品
工程案例
资料下载
人才招聘
在线留言
联系我们
行业动态
|
公司新闻
|
项目招标
新闻资讯
暂无信息
遂宁市安居区梧桐路片区城市污水管网整治及附属设施提升项目/遂宁市安居区城南旧城片区城市排水防涝整治建设项目劳务工程(1标段) 报价比选邀请函
日期:
07-25
点击:
499
属于:
项目招标
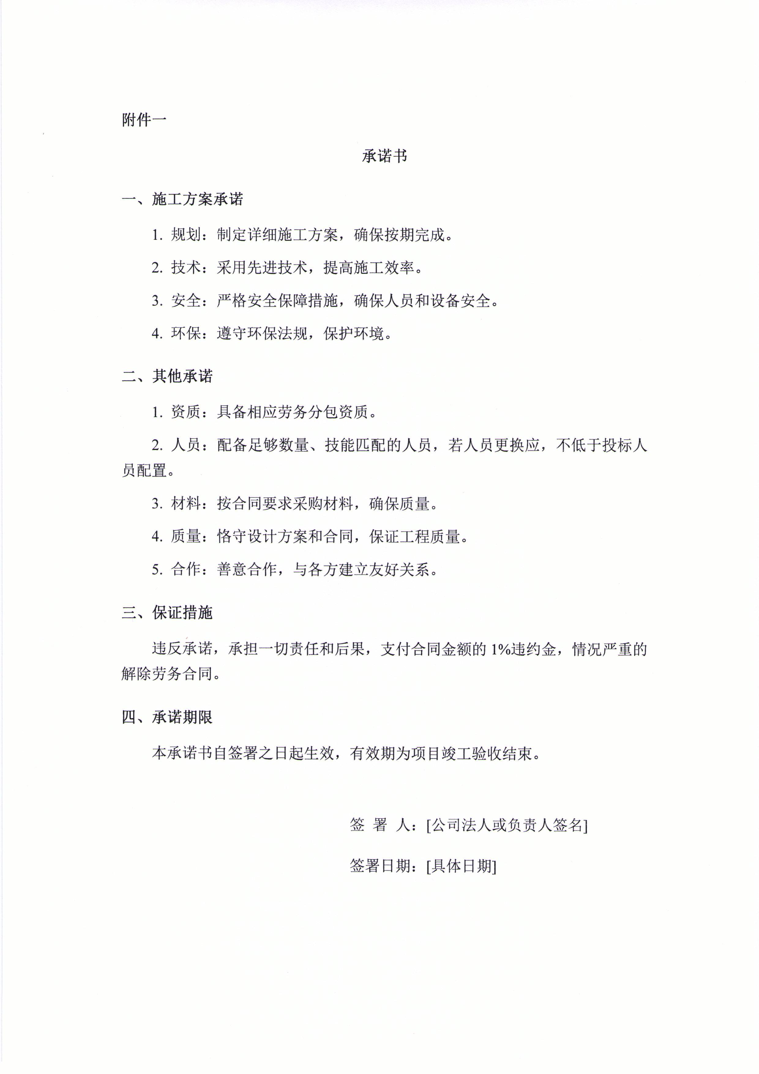
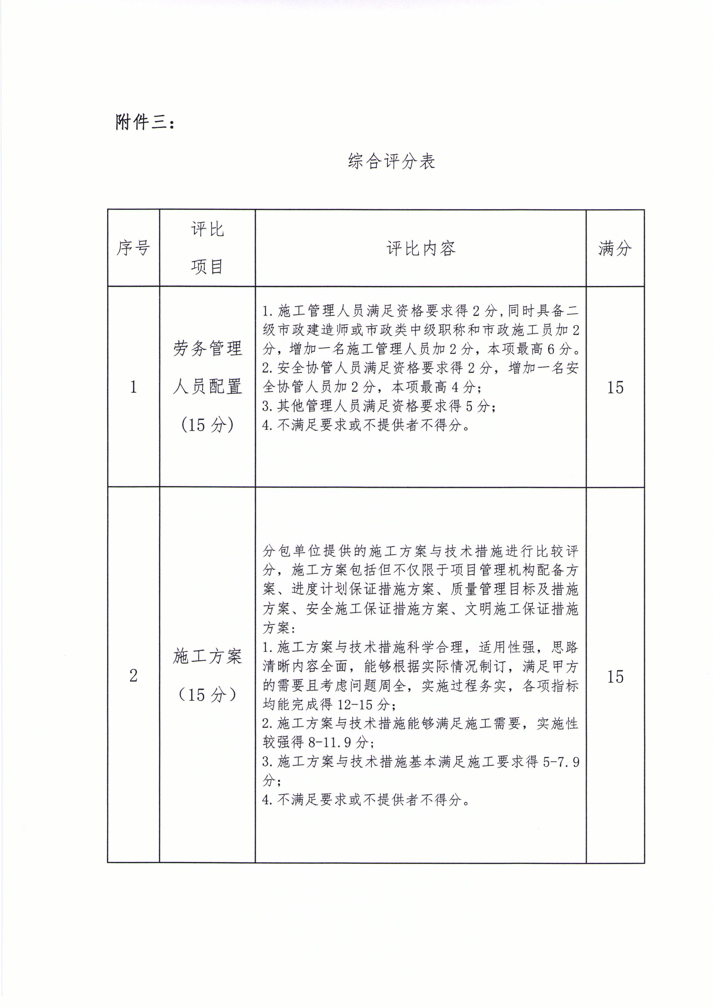
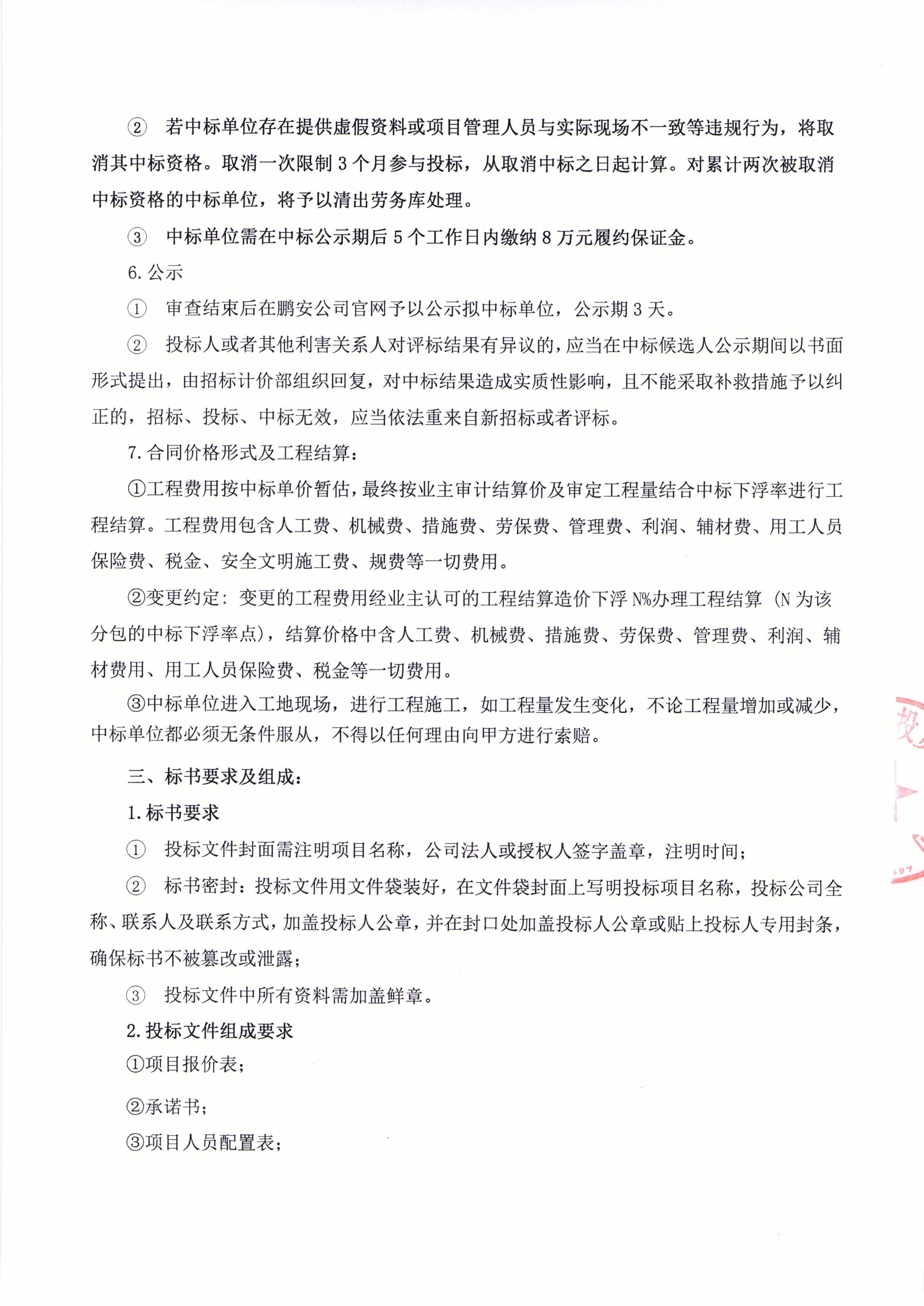
报价单.docx
招标清单.xlsx
上一:
遂宁市安居区梧桐路片区城市污水管网整治及附属设施提升项目/遂宁市安居区城南旧城片区城市排水防涝整治建设项目劳务工程(2标段) 报价比选邀请函
下一:
遂宁市安居区聚贤镇城乡建设用地增减挂钩项目乙供材材料采购报价中选公示
联系我们
公司2014年成立以来至2022年4月为遂宁市锦程工业发展有限公司子公司,2022年4月在集团公司统筹领导下,完成改制成为遂宁耀安建设工程集团有限公司二级公司。
电话:0825-8660202
邮件:87984219@qq.com
地址:遂宁市安居区黄林路190号(凤凰半岛三期)一层商铺
导航
新闻资讯
业务展示
工程案例
联系我们
关注我
关注微信公众号
官网扫码
遂宁市鹏安投资有限公司
版权所有
网站备案号:蜀ICP备2023020517号-1
川公网安备51090402000053号
技术支持:
友点软件
首页
拨号
业务
联系